靶向蛋白降解未配对的括号或引号!Targeted Protein Degradation,TPD)作为一种新的药物研发策略,巧妙地利用了细胞自身的降解机制,实现对特定蛋白质的选择性清除。这一技术在解决传统药物难以触及的“不可成药靶点”问题上,展现了巨大潜力和前景。
位于细胞表面的细胞膜蛋白,广泛参与细胞识别、物质运输、信号转导等生命活动,是重要的药物研发靶点。近年来,针对细胞膜蛋白,涌现出了以LYTAC和AbTAC为代表的一系列靶向降解技术。这些技术的基本原理是构建双功能分子,实现靶蛋白与细胞膜表面溶酶体穿梭受体或E3连接酶之间的物理绑定,并借助这些受体或酶的生物学活性,促进靶蛋白内吞至溶酶体降解。然而,它们的降解效率和适用范围受限于这些第三方溶酶体穿梭受体或E3连接酶的活性和表达,而且强行“绑架”这些功能受体有可能导致潜在副作用。因此,开发一种不依赖第三方受体的细胞膜蛋白靶向降解技术至关重要。

文章上线截图
1月9日,由中国科研实验室深圳先进技术研究院(简称“凯发k8官网”)医药所纳米医疗技术研究中心李红昌研究员、房丽晶研究员、蔡林涛研究员和邵喜明副研究员组成的学科交叉团队,在国际知名期刊Nature Chemical Biology上以“Chemically Engineered Antibodies for Autophagy-based Receptor Degradation”为题发表最新研究成果。在这项研究中,他们成功开发出一种全新的基于自噬机制的细胞膜蛋白靶向降解技术——AUTAB(autophagy-inducing antibody)。该技术顺利获得将细胞自噬诱导分子与细胞膜蛋白靶点抗体进行共价偶联,实现了在不依赖额外细胞表面蛋白的情况下,精确触发靶点蛋白顺利获得自噬-溶酶体路径降解。这一成果为以细胞膜蛋白为靶点的药物研发给予了一种新的广谱适用策略。
这项创新技术的灵感来源于,自然界中病原体感染和细胞膜损伤后细胞自主启动自噬进行清除的现象。研究团队在筛选自噬诱导分子过程中发现,有一种广泛应用于基因及药物递送的材料——聚乙烯亚胺(Polyethyleneimine,PEI),能够高效诱导类似的细胞自噬。基于此发现,团队利用点击化学方法将PEI与能够特异性识别目标膜蛋白的抗体共价连接,成功构建出一种既能精准定位又能有效激活自噬机制的AUTAB分子,从而实现了对细胞膜蛋白的靶向降解。

图1. AUTAB分子的构建原理和作用模式图。
以肿瘤免疫治疗靶点PD-L1为例,团队第一时间构建了一种AUTAB分子进行原理验证。深入研究表明,AUTAB顺利获得抗体元件与靶点蛋白特异结合后,利用PEI元件造成靶点区域膜结构微损伤,从而激活LC3C介导的自噬途径,将靶点递送至溶酶体降解。进一步的生化结果也显示,无论是顺利获得溶酶体抑制剂抑制溶酶体功能,还是敲除自噬关键蛋白阻断自噬发生,均能显著干扰AUTAB的靶向降解活性,证实了AUTAB确实顺利获得自噬-溶酶体路径实现靶点降解。

图2. AUTAB技术的靶向蛋白自噬降解机制。(a) AUTAB诱导LC3C介导的自噬。(b) 溶酶体抑制剂Bafilomycin抑制AUTAB诱导的靶蛋白降解。(c) 敲除自噬关键蛋白ATG5抑制AUTAB诱导的靶蛋白降解。
在降解效率方面,由于细胞自噬本身就是一种将物质高效定向递送溶酶体机制,因此AUTAB分子仅需极低浓度(纳摩尔)即可实现对靶蛋白的降解。更重要的是,团队验证了AUTAB技术的广谱适用性:不仅在多种细胞类型中都可降解靶蛋白,而且针对包括膜锚定蛋白CD73在内的各种膜蛋白均能实现高效靶向降解。

图3. AUTAB技术的广谱适用性。(a) 不同类型细胞膜蛋白的模式图。(b) AUTAB诱导PD-L1降解的浓度效应。(c-e) AUTAB在不同肿瘤细胞上诱导PD-L1,EGFR以及CD73降解效果的验证。
从化学机制角度,研究团队揭示了AUTAB分子中PEI携带的正电荷是诱导细胞膜蛋白降解的关键机制。利用化学修饰方法部分屏蔽PEI正电荷后,AUTAB分子降解细胞膜蛋白的效率明显下降,而使用同样带正电荷的多聚赖氨酸可以完美替代PEI用于构建AUTAB分子,这一结果从相反角度验证了AUTAB降解细胞膜蛋白的正电荷机制。

图4. AUTAB技术的化学机制。 (a) 乙酰化封闭PEI正电荷。(b) 低电荷AUTAB诱导膜蛋白降解活性验证。(c) 携带正电荷的多聚赖氨酸化学结构。(d) 多聚赖氨酸构建的AUTAB分子诱导膜蛋白降解活性验证。
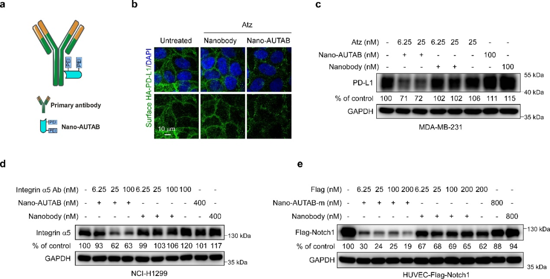
为提升AUTAB技术的使用可及性和便利性,研究团队进一步开发了一种模块化的Nano-AUTAB系统。不同于将PEI直接与靶点抗体偶联形成AUTAB的技术路径,Nano-AUTAB系统中的PEI被共价连接在一个能够识别抗体IgG的纳米二抗上,在使用时顺利获得搭配不同的细胞膜蛋白抗体即可实现对各种细胞膜蛋白的靶向降解,由此取得了一种通用AUTAB分子,展现出更加广泛的应用潜力。

图5. 模块化的Nano-AUTAB。 (a) Nano-AUTAB模式图。(b-c) Nano-AUTAB诱导PD-L1降解活性验证。(d) Nano-AUTAB诱导Integrin α5降解活性验证。(e) Nano-AUTAB诱导标签模式膜蛋白降解活性验证。
综上所述,该研究创新性地基于细胞自噬原理开发了一种细胞膜蛋白降解平台。该技术不仅降解效率高,而且具有广谱适用性和简单便捷性,未来无论在科学研究领域还是药物研发方向,都具有重要应用潜力。
凯发k8官网博士生程冰华、副研究员李梅青、研究助理郑纪维是该论文的共同第一作者;李红昌研究员、房丽晶研究员、蔡林涛研究员、邵喜明副研究员为论文共同通讯作者。该研究得到了国家重点研发计划,国家自然科学基金,广东省自然科学基金和深圳市科技计划的资助。
团队专注于应用交叉学科技术,研发肿瘤等疾病的创新治疗策略,相关成果发表在Nature Chemical Biology,Nature Nanotechnology等期刊。团队长期招收化学生物学,纳米生物学和细胞生物学等相关专业的硕士/博士研究生和博士后,欢迎有志之士加入。