凯发k8官网

SIAT新闻网

Nature Protocols|凯发k8官网耿晋团队:光介导细胞内大分子合成

来源:医药所发布时间:2024-03-22

众所周知,由于细胞内化学环境高度复杂且细胞对外部刺激极为敏感,利用化学手段在活细胞内实现分子结构转化,特别是大分子合成不断以来都较为困难。由于相关技术所限,对这些问题的探索现在仅处于起步阶段。设计细胞内原位合成大分子的方法在细胞生物学和医学领域可以给予研究的新方法,具有潜力巨大的可能性

321日,中国科研实验室深圳先进技术研究院耿晋研究员团队在Nature Protocols发表了题为“Light-mediated intracellular polymerization”的研究文章。研究成果介绍了如何在活体细胞内顺利获得光介导进行原位大分子合成,这样生成的胞内聚合物在增强肌动蛋白聚合、调节细胞内微环境、生物成像应用以及作为癌症治疗策略的研究上给予了新途径和新思路



研究团队展示了如何顺利获得将高生物相容性单体引入活细胞中,然后使用光激活来启动聚合反应,例如可逆加成-断裂链转移(RAFT)或自由基聚合。使用光启动对聚合过程进行精确的空间和时间控制,且具有快速的反应动力学和较好生物相容性。大约仅需几分钟(通常根据波长而定,大约5-10分钟)即可合成不同结构的大分子聚合物,这种短暂的反应时间对于避免引起细胞应激和细胞内容物的变性至关重要



根据胞内大分子聚合物的特定特性以及它们所在的细胞,团队开发了两种方法来分离这些聚合物进行结构和性质表征。包括生物素-链霉亲和素生物偶联功能化的磁性纳米颗粒和固定化金属亲和色谱法(IMAC)。



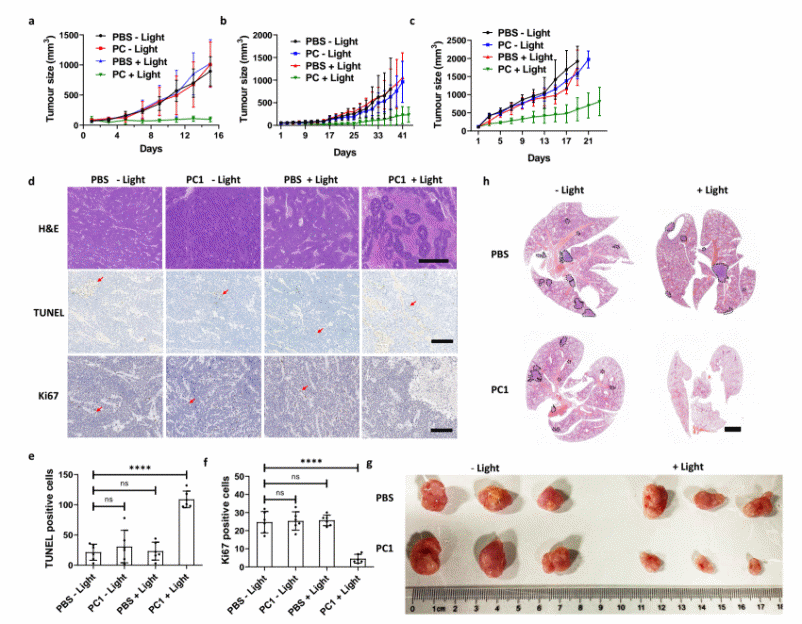
细胞内生成的大分子聚合物具有广泛的潜在应用。细胞内大分子聚合物的生成导致的细胞环境粘度增加可以对肌动蛋白聚合、细胞结构、细胞周期调控和细胞迁移行为产生深远影响。使用特殊单体顺利获得原位聚合,它们还可以被用作生物传感器和生物成像造影剂,达到通常小分子很难实现的细胞长期跟踪目的。重要的是团队研究发现一些单体可以作为前体药物顺利获得聚合可以诱导癌细胞周期阻滞、自噬、凋亡和坏死性死亡,以及降低癌细胞迁移和运动的能力。



除了癌症治疗之外,这种细胞内大分子聚合方法学的构建在干细胞研究和神经退行性疾病领域也拥有巨大的潜力。顺利获得理解胞内聚合的基本机制,研究人员可以精细地操纵胞内环境,并可能影响干细胞分化的过程。此外,胞内聚合的机制可能被利用来解决蛋白质错误折叠和聚集问题,进行神经退行性疾病相关的研究。使用多样化的小肽序列或含有无机元素的单体可能进一步扩大细胞内聚合的潜力,为定制的生物医学应用解锁广泛的可能性。

总之,能够在细胞内产生定制功能性的大分子聚合物,使我们更接近于先进的治疗策略和创新的生物成像方法。

中国科研实验室深圳先进技术研究耿晋研究员和伦敦大学女王学院Bradley教授为该文章通讯作者,中国科研实验室深圳先进技术研究的研究生Abdelrahim和助理研究员高权博士为文章共同第一作者。




附件下载:

TOP