• 凯发k8官网

    SIAT新闻网

    Nucleic Acids Research|揭示人肠道质粒,认识肠道生态系统及耐药性基因传播

    来源:合成所发布时间:2023-06-09

       北京时间68日,中国科研实验室深圳先进技术研究院合成生物学研究所马迎飞课题组在国际期刊核酸研究(Nucleic Acids Research发表题为 “Global transmission of broad-host-range plasmids derived from the human gut microbiome 的文章。该工作深度分析并揭示了大量人肠道质粒,首次鉴定出一系列未知的宽宿主范围(Broad host range,BHR)质粒,并发现BHR质粒能携带适应性基因在全球各种环境中广泛传播,给予了认识肠道生态系统及耐药性基因传播的新见解。

        

     

    文章上线截图

    文章链接

      质粒是微生物染色体外可移动的遗传元件。肠道微生物组中含有庞大的肠道质粒组,是肠道生态系统中水平基因转移事件的重要参与者。携带适应性基因的BHR质粒可以大幅度地跨系统发育类群转移,促进不同的宿主适应不同环境。研究BHR质粒的传播机制及其携带的元件对理解菌群演化、抗生素抗性的全球传播以及质粒元件工程化等方面具有重要意义。 

      过去,科学家们从临床等各种环境中零星分离表征了少数BHR质粒,但因缺乏大规模且系统的研究,人们对其的理解依旧缺乏。生物信息学的开展令研究者可以从宏基因组中大规模分析并组装质粒序列,但现有工具仍不足以准确解析肠道质粒的宿主范围而辨别BHR质粒。本研究基于培养组学所得的人类肠道细菌分离株的基因组草图,鉴定并表征了分离株所携带的质粒样序列(plasmid-like sequences,PLSs),并分析其准确的宿主范围、环境稳定性与普遍性、携带基因以及传播和进化轨迹。 

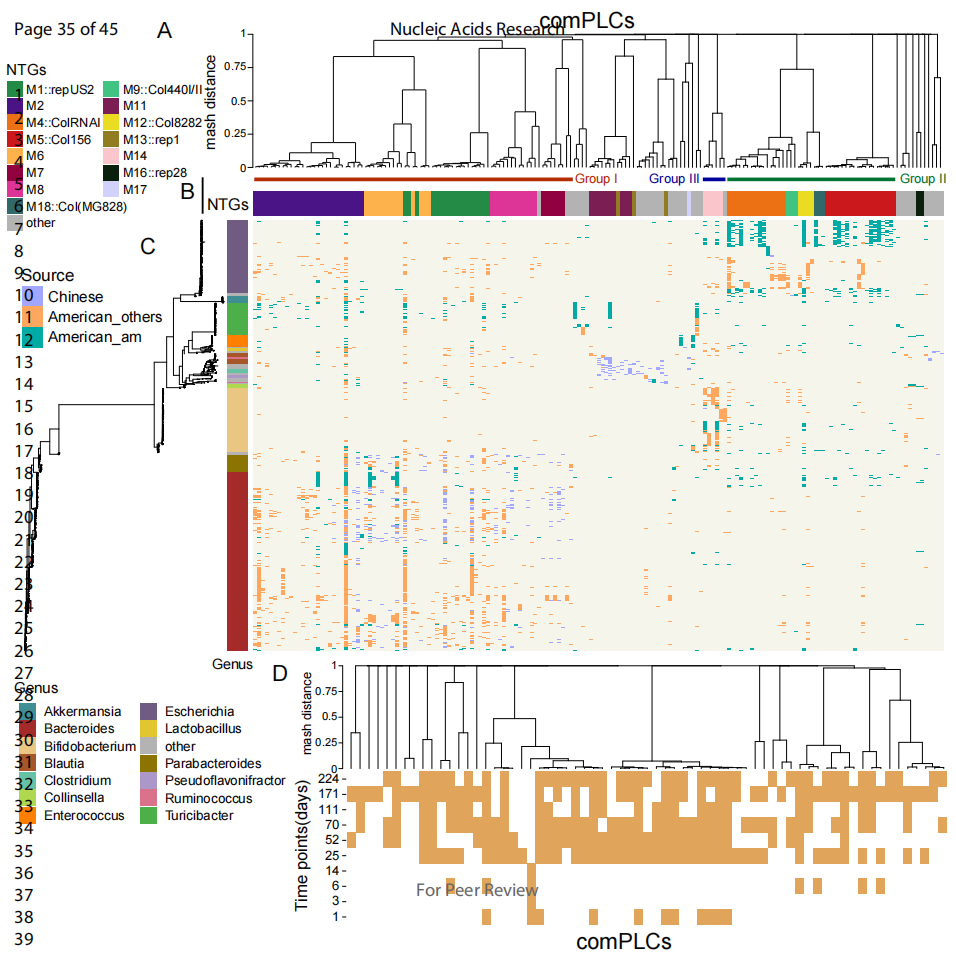
      在该研究中,科研团队开发了一套鉴定PLSs的分析方法(图1A)。以人类肠道细菌分离株的基因组草图为样本,团队筛选得到大量的PLSs,并发现其广泛分布在不同属的细菌宿主中(图1B)。这些PLSs可以进而被分组为拟质粒簇(plasmid-like clusters,PLCs),并进一步检查负责复制、动员、接合或稳定的质粒骨架基因,并鉴定其大小与完整性(图1C)。团队进一步将高完整性(>60%)的PLCs与公共数据库中的质粒序列进行了比较,构建了全序列相似网络,并将序列划分为103个网络分型组(图1D与1E),结果表明网络布局与复制子类型一致。分析的PLCs存在数种复制子类型,其中有许多PLCs复制子未知,形成了多个独立网络分型组,显示了在人类肠道微生物组中鉴定的PLCs的新颖性和多样性。  

      以不同国家的肠道宿主样本为参考,团队在前述PLSs集中鉴定了402个能跨属传播的PLCs,其中部分PLCs在不同国家的样本中均有检出。以多样性为前提,对代表的175个宽宿主范围PLCs分析,团队发现拟杆菌属、埃希菌属和双歧杆菌属是这些宽宿主范围PLCs最常见的宿主,并且不同的组别(Group)显示出不同的宿主分布差异(图2A、2B与2C)。其中宿主范围最宽的PLCs(Clstr_417)可以横跨5个门、24个属传播。团队还发现,对于测试的宽宿主范围PLCs,有61.2%的PLCs可以稳定存在至少150天,或是其广泛传播的基础(图2D)。    

      由于质粒常携带适应性基因,团队重点分析了人肠道质粒编码的抗生素耐药性基因,毒力基因和碳水化合物活性酶基因(图3)。结果发现,在分析的PLCs中,有6.3%(339个)的PLCs携带耐药性基因,个别PLCs甚至携带多达7种耐药性基因。不同种类的抗生素基因显示出不同的宿主分布差异也提示肠道微生物组可以作为抗性基因库。类似的宿主特异性分布现象也在碳水化合物活性酶基因上出现,其中,拟杆菌是该类基因最常见的宿主。大肠杆菌是携带拥有毒力基因PLCs最多的宿主(95.8%)。有趣的是,可能是由于拥有更大的基因组,接合型的BHR质粒携带这三类适应性基因的频率高于可移动型的BHR质粒   

      以不同国家人肠道、猪肠道以及污水厂的宏基因组样本为参照,团队发现22.91%的PLCs可以在不同环境生态位中存在(图4A)。PLCs也广泛的跨人群存在(图4B),且不同生活习惯能造成PLCs种类分布差异(图4C)。其中,13个BHR质粒在不同人群中高度流行(流行率>10%),其中代表性的BHR质粒Clstr_599,以大于16.5%的流行率存在于所有人群中,并出现在所有环境生态位中(图4D)。BHR质粒也携带了抗生素抗性基因广泛出现在不同的人口和环境样本中,可能极大地促进了ARGs以及其他适合基因在各种环境中的传播(图4E)。顺利获得构建单倍型网络,团队还分析了代表性质粒Clstr_599的进化和传播轨迹,发现其在细菌门与环境之间的传播极为迅速,所有传播时间都发生在0 ~ 10年前,并在人群中定植多次。团队还强调,正是Clstr_599复制机制的通用性介导了Clstr_599大幅的跨宿主转移。    

      综上,本研究对人类肠道质粒进行了系统挖掘,鉴定了一系列具有宽宿主范围且在全球广泛传播的质粒,为深入分析人体肠道质粒组多样性与新颖性提出全新见解,并突出了质粒对全球人类健康的潜在影响。此外,由于人肠道细菌多为非模式菌,当前对于肠道细菌的编辑缺少合适的基因编辑工具。本研究发现的广宿主质粒在肠道细菌和噬菌体基因组编辑领域将具有巨大的应用潜力 

      中科院凯发k8官网马迎飞研究员为该文章的通讯作者,杨丽丽为文章第一作者。该研究得到中科院先导B(XDB29050501)、深圳合成生物学创新研究院等项目的资助。该研究也得到先进院周豪魁、胡政、戴磊以及华大基因邓子卿的支持和帮助。


       

      图1 人肠道细菌分离株中PLSs的鉴定与特性分析 

     

      图2 人类肠道质粒跨系统发育和地理地域的分布和持久性 

     

     

      图3 PLCs附属基因在PLSs中的分布 

     

      图4 PLCs在不同生态位和人群中的流行率 

     


    附件下载:

    TOP